168官方开奖官网直播
首 页
走进神州
董事长致辞
企业简介
发展历程
企业文化
公司团队
神州新闻
集团动态
行业资讯
媒体聚焦
员工风采
宣传片
神州产业
城镇燃气经营
产业政策
客户服务
服务指南
安全知识
重要通知
客服热线
信息公开
投资者关系
公司章程
定期报告
最新公告
研究报告
人力资源
人才战略
诚聘英才
168官方开奖官网直播
网上营业厅
信息公开
神州能源集团
重庆神州天然气
神州能源集团
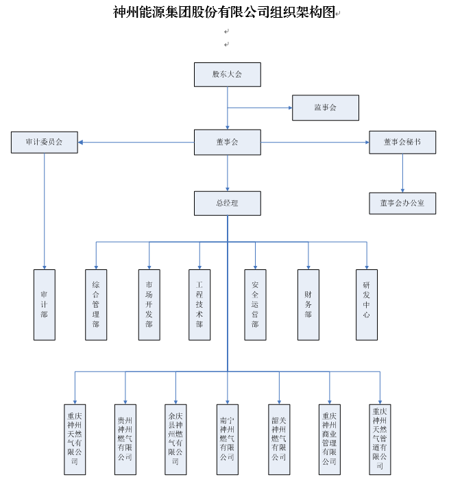
组织架构
发布时间:2023-08-18
下一篇:
特许经营协议...
企业理念
法律声明
客服热线
168官方开奖官网直播
友情链接:
神缘科技
国家能源局
国际燃气网
中国城市燃气协会
中国能源网
中国燃气安全网
中国新能源网
燃气在线
版权所有 © 2015 168官方开奖官网直播
渝ICP备75807035号-1
技术支持:
红杉软件
渝公网安备 50009802001072号
百度
168官方开奖官网直播